Metodologías ágiles
Para la gestión de equipos aplicadas a 4 áreas pilares:
Proyectos y Objetivos – Acompañamiento a Resultados
Mejora procesos – Desarrollo de personas
1. COMUNICACION VISUAL
INTERACTIVA
2. DESIGN THINKING
PENSAMIENTO DE DISEÑO
3. KANBAN
TABLEROS VISUALES
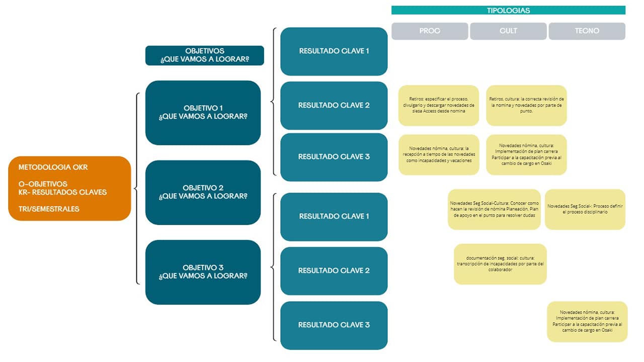
OBJETIVOS – OKR´S
Diseño de Objetivos
con mapas de experiencia de cliente
ACOMPAÑAMIENTO A RESULTADOS
Tracking de Resultados
Tablero de entregables
DESARROLLO DE PERSONAS
Retroalimentación para el crecimiento
Reconocimientos y Certificaciones:
















